月14日,国家卫生健康委在苏州召开新闻发布会,围绕「深入开展爱国卫生运动,倡导文明健康生活方式」这一主题,全国爱卫办常务副主任、国家卫生健康委规划司司长庄宁,国家中医药局中西医结合与少数民族医药司司长严华国,海南省卫生健康委主任李文秀,江苏省苏州市人民政府副市长季晶,山东省滨州市人民政府副市长潘峰等五位嘉宾出席,介绍有关情况并答记者问。

首先,国家卫生健康委新闻发言人、宣传司副司长胡强强在新闻发布会开场时介绍了4月14日在国家卫生健康委官网发布的《全国爱卫会关于将健康体重管理行动等3个行动纳入健康中国行动的通知》(下文简称《通知》)。
《通知》决定将健康体重管理行动、健康乡村建设行动和中医药健康促进行动纳入健康中国行动,倡导家庭配备体重秤、腰围尺和体重管理日历,推动健康体重管理科普宣教进家庭、进社区、进医疗卫生机构、进机关企事业单位等;稳步提高乡村医生中具备执业(助理)医师资格的人员比例,提升二级以上公立综合医院、三级妇幼保健院设置中医临床科室比例,并设定2030年农村居民健康素养水平、中国公民中医药健康文化素养水平目标值分别为38%和30%。
健康界发现,这是健康中国行动启动实施6年以来,第一次新增专项行动,这样健康中国行动就从15项增加到18项。2019年,国务院印发《关于实施健康中国行动的意见》,启动实施健康中国行动15个专项行动。《通知》要求,将新增的3个行动与其他15个专项行动统筹推进。
围绕行动目标,健康体重管理行动提出2个方面4个指标。在个人和社会方面,倡导个人掌握体重管理知识与技能,倡导家庭、医疗卫生机构、学校、机关企事业单位、宾馆等配置体重秤。在政府工作方面,要求编制和发布体重管理权威信息,倡导推动体重管理科普宣教进家庭、进社区、进医疗卫生机构、进机关企事业单位、进宾馆、进餐馆食堂等。
全国爱卫会明确,中医药健康促进行动的总体目标是:到2030年,中国公民中医药健康文化素养水平达30%;二级以上公立综合医院和三级妇幼保健院设置中医临床科室的比例达95%;社区卫生服务站、村卫生室提供中医非药物疗法的比例分别达100%、80%;在国家基本公共卫生服务项目中进一步优化老年人中医药健康管理服务,0-36个月儿童中医药健康管理率达90%。个人学习了解中医药健康知识、开展自助式中医药健康管理的主动性增强;社会力量更广泛参与普及中医药健康知识,营造中医药健康促进良好氛围;中医养生保健服务更加规范,中医药健康促进保障机制更加健全。

中医药健康促进行动主要指标
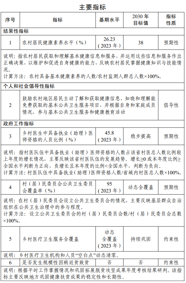
全国爱卫会明确,2030年健康乡村建设行动的总体目标是:到2030年,城乡居民健康素养和健康水平差距明显缩小;农村地区居民健康素养水平提升,健康生活方式日益普及;乡村医生中具备执业(助理)医师资格的人员比例逐年提升,乡村医疗卫生服务全覆盖,居民能够更加便捷获得优质的医疗卫生服务和公共卫生服务;重大疾病危害和主要健康危险因素得到有效控制,农村环境更加健康宜居。

健康乡村建设行动主要指标
为什么要新增3个专项行动?
决策时从三个方面考虑
在谈到健康中国行动新增的3个行动的有关考虑时,庄宁表示,全国爱卫办主要从3个方面进行了有关工作的设计。
第一个考虑是,在定位上要进一步突出问题导向。当前,人群超重肥胖形势还是不容乐观的、城乡居民健康水平的差距虽有缩小,但是依然是比较明显的,中医药防病治病独特优势的发挥还不是很充分。基于这些考虑,就需要采取更加有针对性的措施加以改进。目前设计的这3个行动主要是针对刚才提到的这些问题作了制度上的安排。
第二个考虑是在工作理念上要突出预防为主。新增的3个行动更加侧重强调健康促进、医防融合,比如要正确认识体重,科学管理体重,培养健康生活方式和科学就医习惯,注重饮食养生、运动养生、调畅情志等等,这些都是强调从源头来控制风险因素。
第三个考虑是在内容上要更加注重全社会联动。改善群众健康需要社会各方的大力支持,3个行动不仅对相关部门提出了具体任务,也从个人、家庭和社会等3个层面提出了各方需要采取的行动,希望进一步将健康融入各行各业,进一步融入群众的日常生活。
更加突出以「健康」为中心的工作理念
更加关注心理健康
在谈到爱国卫生月活动主题时,庄宁表示,1989年以来,国家把每年4月都会确定为爱国卫生月,围绕一个重点问题集中开展健康促进相关活动。今年爱卫月的主题定为「爱卫新篇章 健康‘心’生活」,主要有两个考虑:
第一个考虑,爱卫「新」篇章指的是新任务和新内涵。爱国卫生运动已经开展了70多年,在不同的阶段,在不同的历史时期有不同的重点和内容,上世纪50年代以来,爱国卫生运动主要以除「四害」、讲卫生为重点,90年代以来,主要以卫生城镇创建为抓手来推动城乡的环境卫生整治。
当前,影响群众健康的主要因素发生了很大变化,所以爱国卫生运动工作内涵的调整也需要进一步考虑,进一步拓展,要更加突出以「健康」为中心的工作理念,通过这种方式来全力推进健康中国的建设,比如,将卫生城镇的创建现在调整为健康城镇的创建,要积极推动健康中国行动的实施,同时要积极推进基层公共卫生委员会的建设,让爱国卫生运动更加的贴近群众。
第二个考虑是,今年的健康「心」生活包含两层含义,第一层意义是倡导践行新的健康生活方式。第二层意义是更加关注心理健康。健康不仅是身体健康,心理健康也非常的重要。
国家卫生健康委希望通过爱国卫生月活动,倡导合理膳食、适量运动、戒烟限酒、心理平衡的健康「新」生活。同时,将2025-2027年确定为「儿科和精神卫生服务年」,今年也正在积极推进全国统一心理援助热线「12356」应用,希望更多的人重视心理健康、维护心理健康,正确对待压力和挑战。

